The College of New Rochelle: Stakeholder Interviews, Student Interviews & Sitemaps
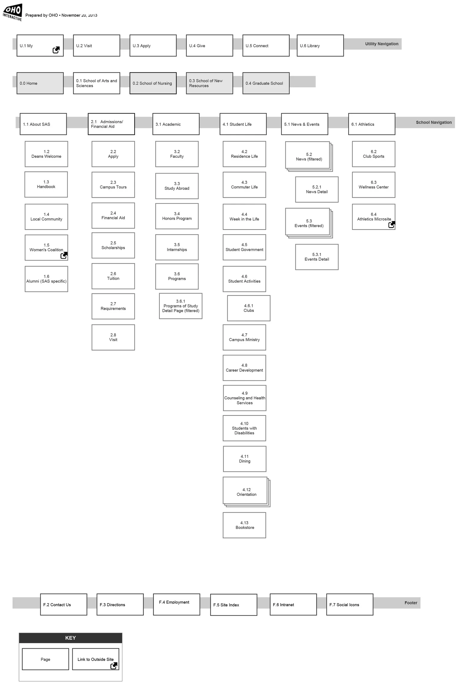
This was my main project when I worked for OHO Interactive. I was tasked with redesigning the College of New Rochelle's website. We started by interviewing users. We had about 15 students from the undergraduate, 20 from graduate, and we sprinkled in a few interviews with faculty and staff as well. From there we gathered all the research and created the sitemap based on what users were looking for and where. It's important to note that I did all of my designing for this project in Axure, which I was also teaching myself! It's a great took to create prototypes! Once the sitemaps were approved (we created mini sites for each school, so we created a sitemap per school) we moved into design.
College of New Rochelle homepage
